
新派讯 日前,记者获悉,为落实全市工作动员大会精神,推动全民阅读深入开展,丰富市民元宵佳节文化活动,2月26日—3月3日,潍坊市图书馆联合市本级超然书房推出了潍坊市第二十五届元宵灯谜会、元宵雅集·指尖团圆——书房汤圆手作会、“阅见匠心·非遗迎新”沉浸式体验活动等三十余项阅读推广活动,诚邀广大市民走进图书馆,共度一场团圆与文化交织的温情之旅。
潍坊市第二十五届元宵灯谜会
联合中心城区城市书房,通过谜语答卷、现场猜谜、网络猜谜的方式,与市民一起共度元宵佳节。
时间:3月3日
地点:潍坊市图书馆及市本级超然书房
咨询电话:8263946
元宵雅集·指尖团圆——书房汤圆手作会
诚邀书友赴书房雅聚,亲手搓制汤圆、共煮元宵,在欢声笑语中体验民俗温暖。
时间:3月1日
地点:超然书房潍坊市图书馆清池街道分馆
咨询电话:15753246811
剪纸闹元宵 童心绘美好
通过巧手剪纸,创意创作感受传统剪纸的乐趣,共度欢乐元宵节。
时间:3月3日
地点:超然书房潍坊市图书馆凤凰礼盒分馆
咨询电话:13127180903
元宵主题 亲子读书会
精选元宵节主题绘本与图书,通过共读分享的形式,带领亲子家庭探寻节日起源,领略传统民俗魅力。
时间:3月1日
地点:超然书房潍坊市图书馆植物园分馆
咨询电话:13145369806
云上灯谜会
举办小型元宵诗会,在20楼布置书香灯谜,猜中者可获得文创小礼品或饮品优惠券。
时间:3月3日
地点:超然书房潍坊市图书馆云上分馆
咨询电话:17616856636
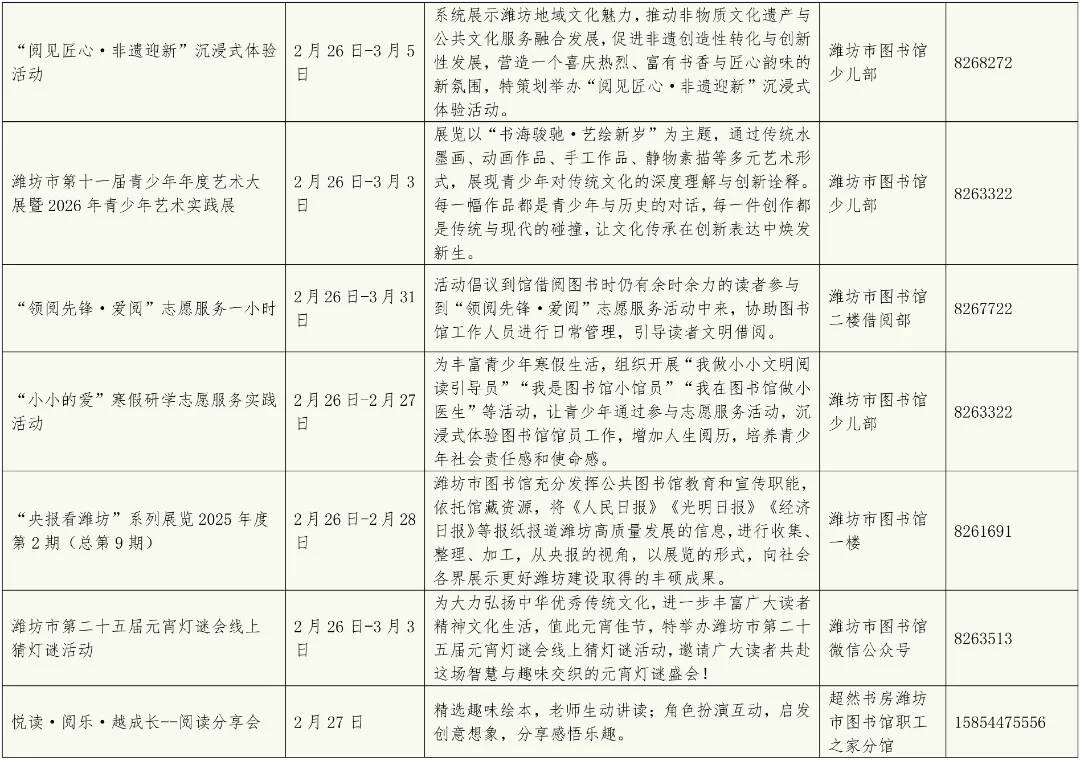
“阅见匠心·非遗迎新”沉浸式体验活动
系统展示潍坊地域文化魅力,推动非物质文化遗产与公共文化服务融合发展。
时间:2月26日-3月5日
地点:潍坊市图书馆少儿部
咨询电话:8268272
潍坊市谱牒文献精品展
精心筛选潍坊优秀家谱文献进行展览,以家谱为切入点,串联起潍坊的历史变迁、文化基因与地域精神,让观众从家族记忆中感知“潍坊文脉”的生命力。
时间:2月26日—3月5日
地点:潍坊市图书馆四楼展厅门口
咨询电话:8264006

“旧时光阅报亭”春节主题老报纸展示
在本馆过报库中,精选以前春节期间的旧报纸进行展示,让读者感受沧桑岁月变化。
时间:2月26日—2月28日
地点:潍坊市图书馆三楼报刊借阅区
咨询电话:8261691

潍坊市第十一届青少年年度艺术大展暨2026年青少年艺术实践展
展览以“书海骏驰·艺绘新岁”为主题,通过传统水墨画、动画作品、手工作品、静物素描等多元艺术形式,展现青少年对传统文化的深度理解与创新诠释。
时间:2月26日-3月3日
地点:潍坊市图书馆少儿部
咨询电话:8263322
附:潍坊市图书馆重点阅读推广活动一览表(2026.2.26-3.3)




新派融媒体记者:王聪聪/文图
编辑:尉建新
一审:张春梅 二审:刘鹏 三审:王志刚














