您当前的位置: 首页 > 稿库
山东省工信厅关于公布2023年山东省服务型制造示范名单的通知
2023-09-06 11:33:53 编辑:

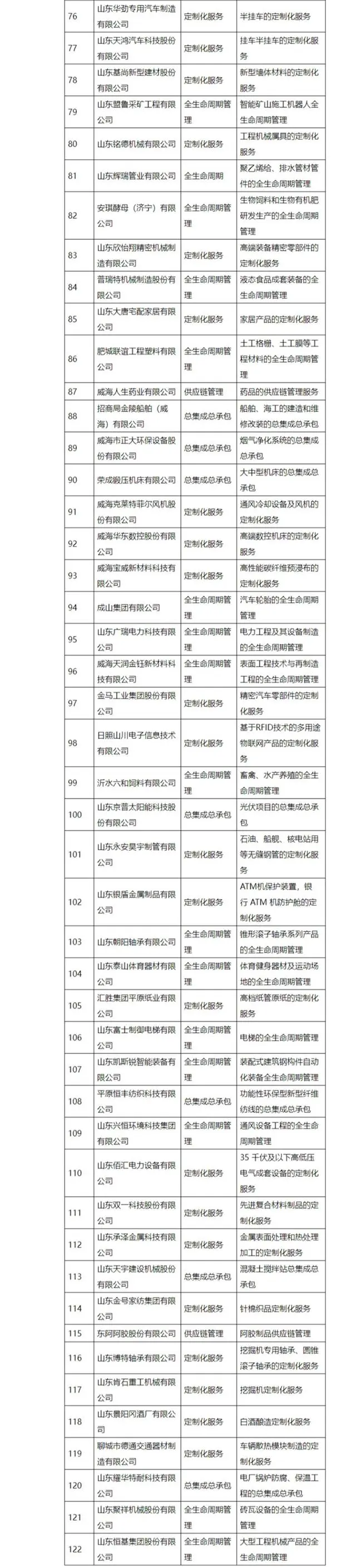
根据《山东省关于加快促进服务型制造发展的实施意见》(鲁工信产〔2021〕13号)》要求,经申报推荐、专家评审、网上公示等程序,确定山东太古飞机工程有限公司等122家企业、浪潮海岳inSuite等20个平台为2023年山东省服务型制造示范,现将名单予以公布。请各市结合实际,做好经验总结和示范推广工作。

附件:2023年山东省服务型制造示范名单

(此件公开发布)

附件:

2023年山东省服务型制造示范名单

一、示范企业

0df3d7ca7bcb0a4605e7c0af7ac74b286960af94.jpg2.jpg3.jpg

二、示范平台

4.jpg

潍坊市广播电视台综合整理

新派新闻
新闻热线:2998776
版权所有 © 潍坊市融媒体中心
鲁ICP备09021188号