您当前的位置: 首页 > 坊子
省级立项!坊子2个
2023-11-15 14:18:49省教育厅官网、坊子融媒 编辑:王誉林

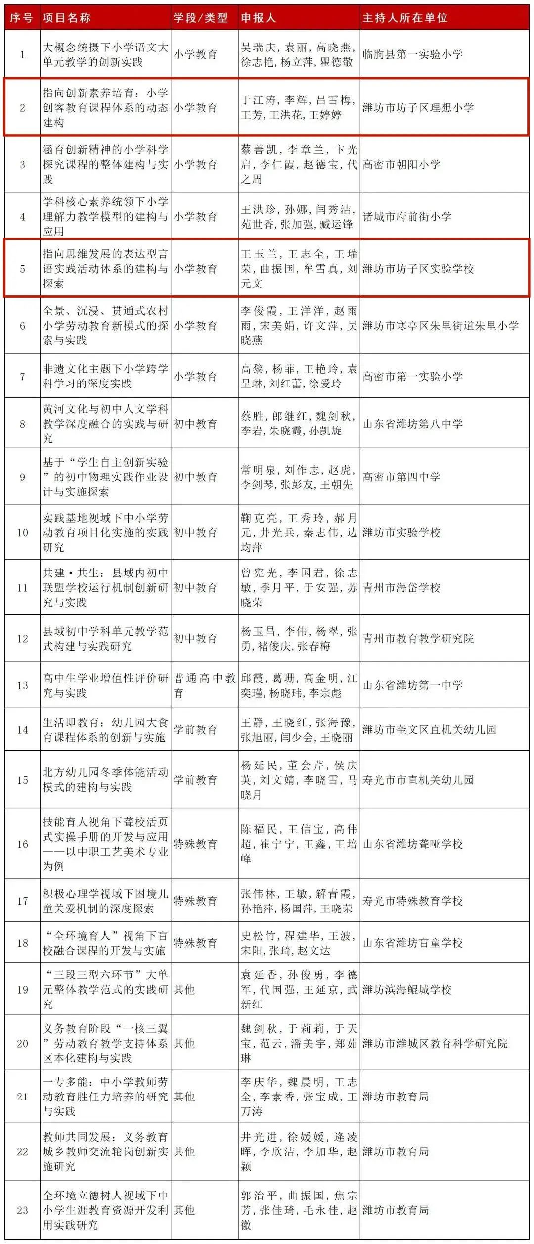
近日,省教育厅(省委教育工委)官网发布《山东省基础教育教学改革项目拟立项名单公示》,根据专家评审意见,拟确定35项为重点项目,其中潍坊4项,203项为一般项目,其中潍坊23项。

下面和小编一起来看详细内容~

新派新闻
新闻热线:2998776
版权所有 © 潍坊市融媒体中心
鲁ICP备09021188号